行业资讯
- 行业资讯
- 当前位置:首页 > 行业资讯
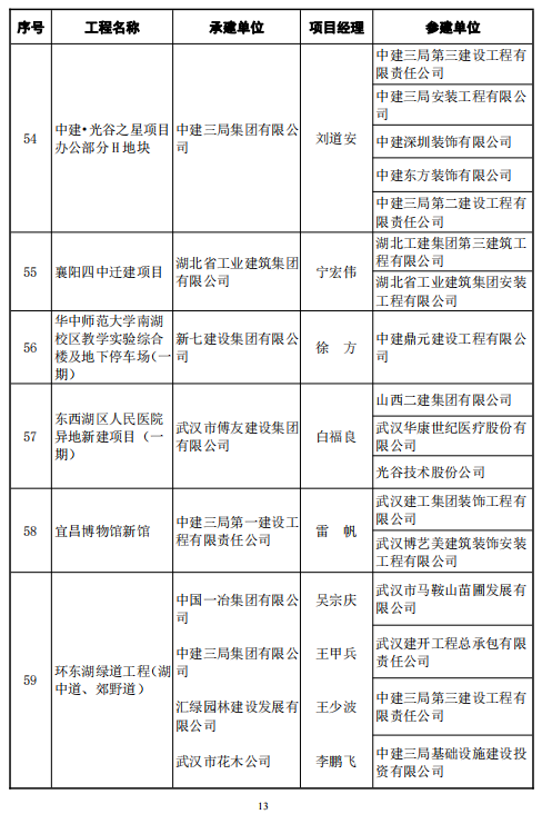
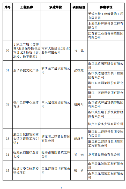
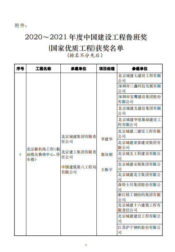
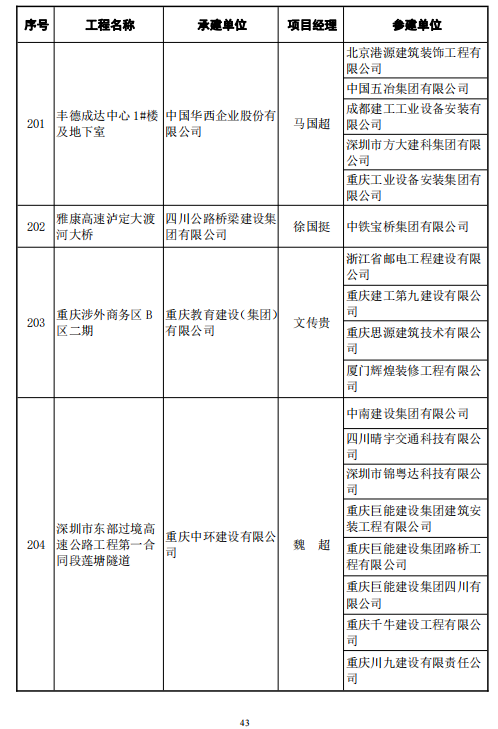
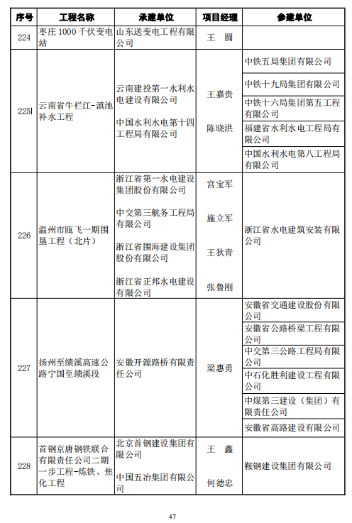
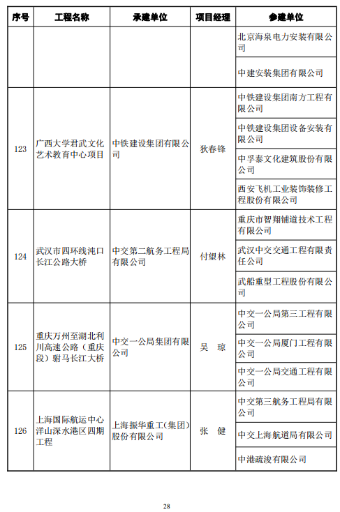
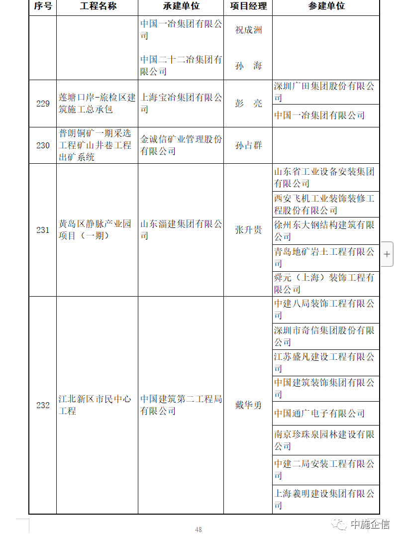
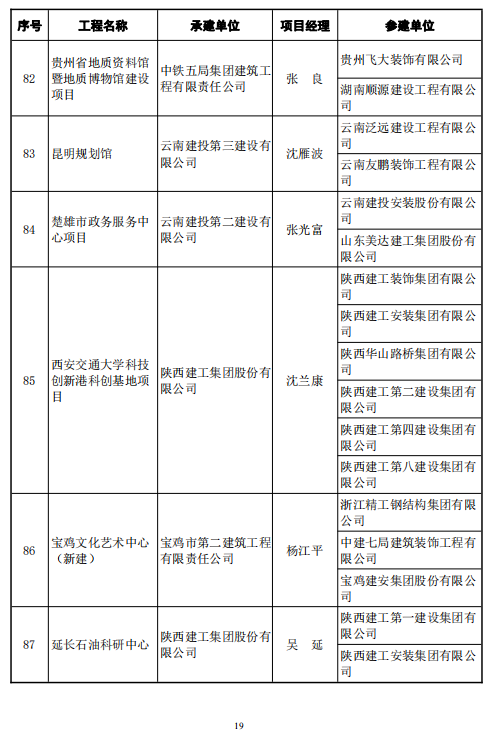
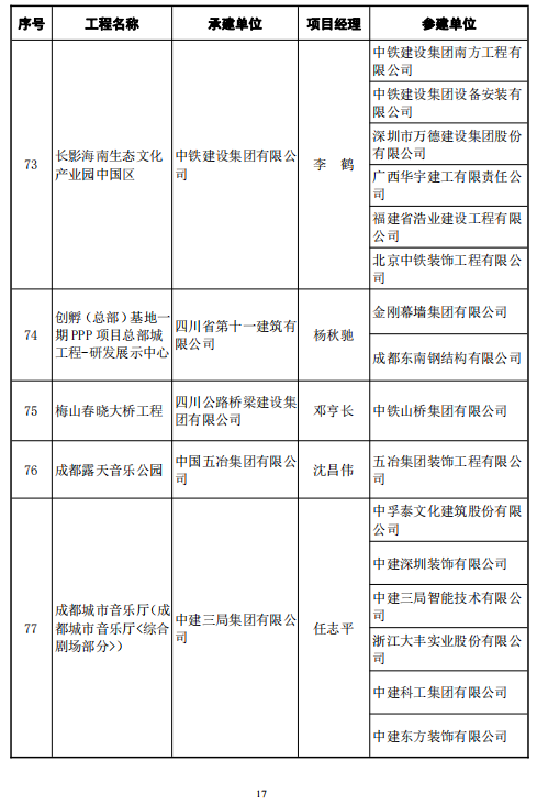
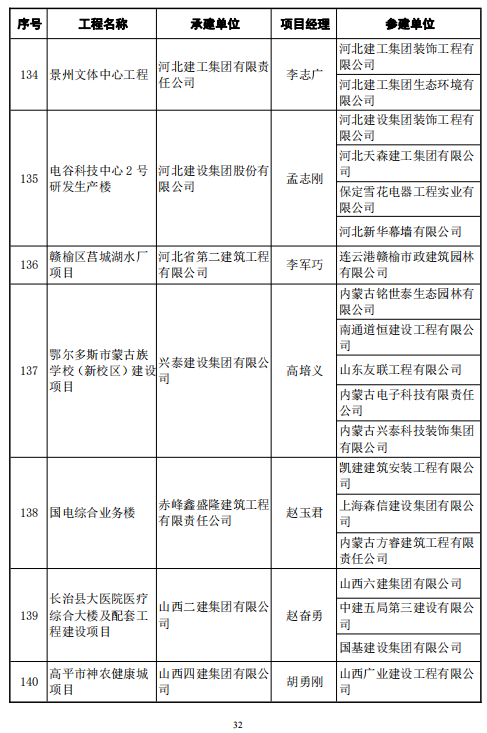
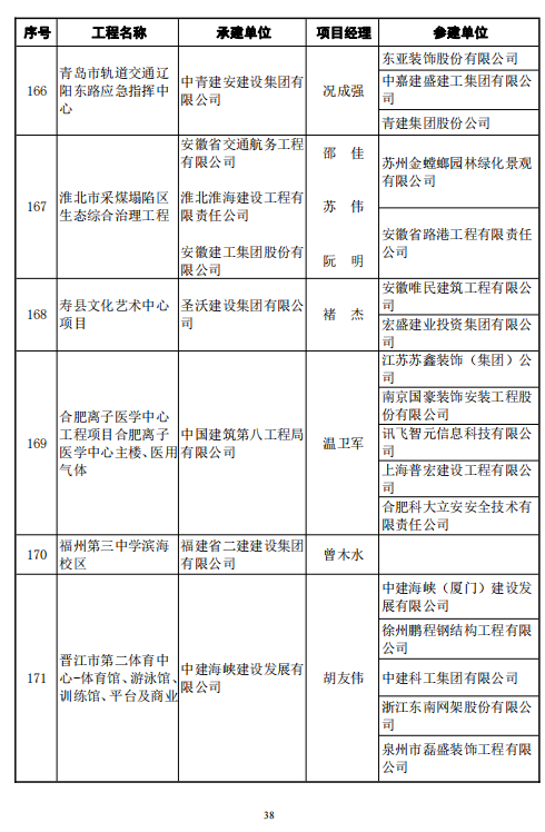
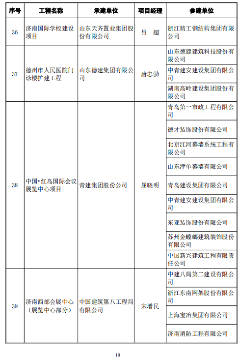
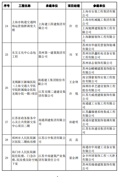
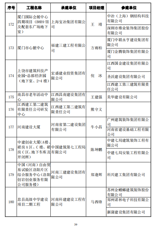
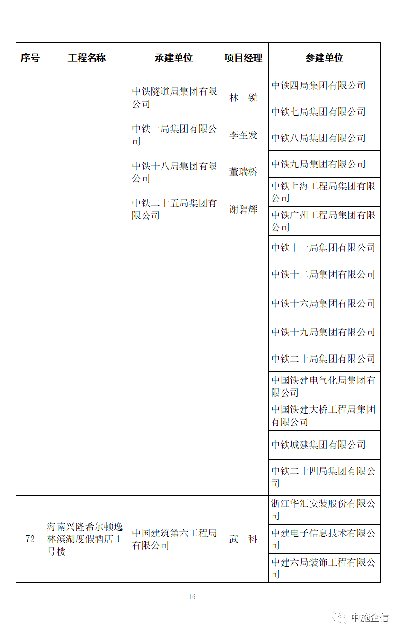
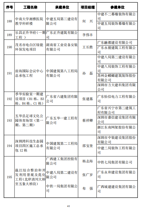
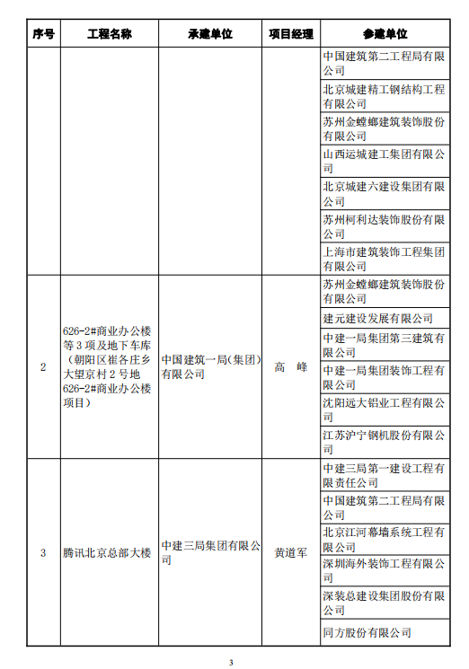
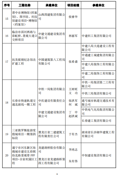
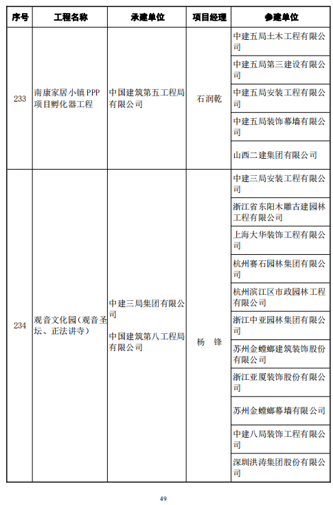
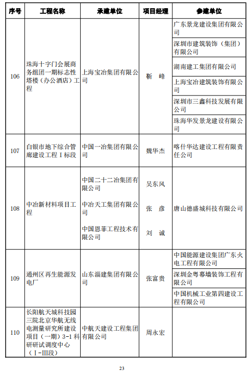
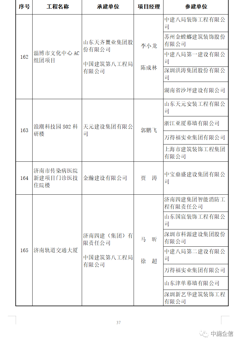
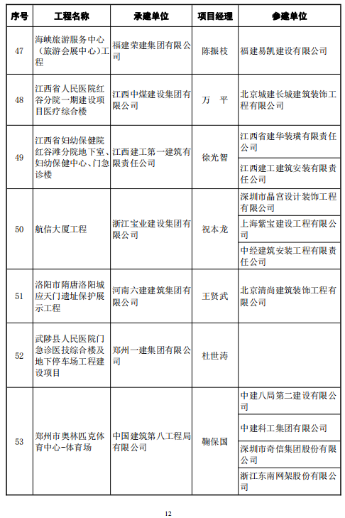
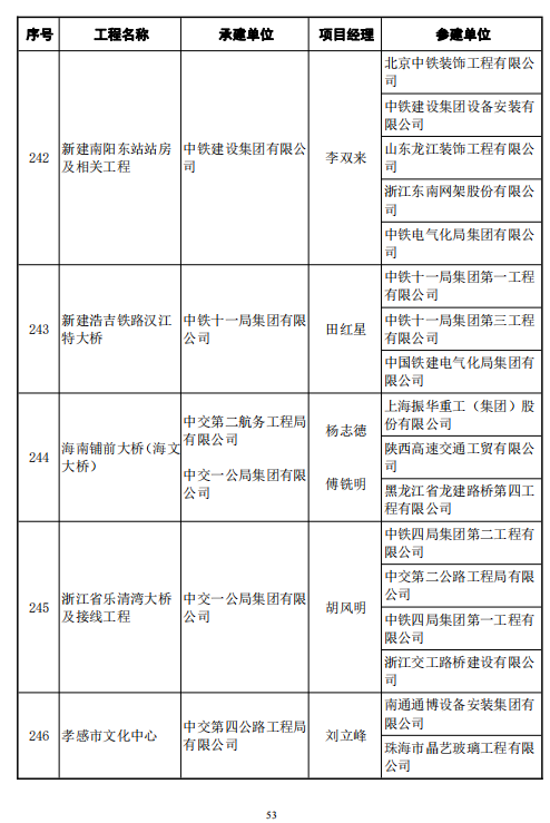
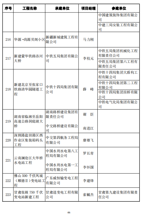
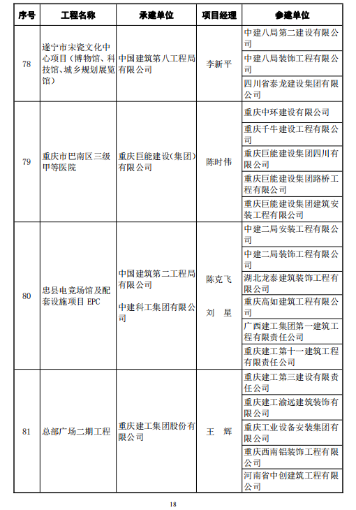
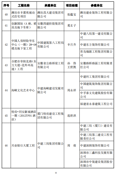
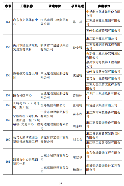
表彰246项鲁班奖工程2020~2021年度中国建设工程鲁班奖(国家优质工程)获奖名单
更新时间:2022-11-29 12:15:09 点击次数:5124

11月25日,由中国建筑业协会主办,广西壮族自治区住房和城乡建设厅支持,广西建筑业联合会承办,新中大科技等单位协办的“2020-2021鲁班奖颁奖暨行业技术创新大会”在广西南宁举行。这项两年一评选的“中国建筑业奥斯卡”终于揭开帷幕,隆重表彰246项鲁班奖工程,发布年度十大技术创新,来自全国各地的优秀建筑企业代表700余人参加。
住房和城乡建设部部长倪虹、广西壮族自治区党委副书记、自治区主席蓝天立、广西壮族自治区住房城乡建设厅厅长唐标文、中国建筑业协会会长齐骥、中国建筑业协会副会长吴慧娟等领导出席并颁发奖项。会议由中国建筑业协会副会长兼秘书长刘锦章主持。
本次鲁班奖颁奖盛会会议现场设置新中大科技展区,向与会单位集中展示新中大科技赋能建筑行业管理转型的优秀产品和方案。
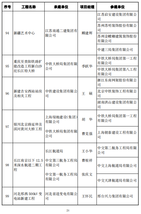
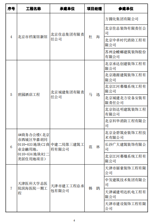
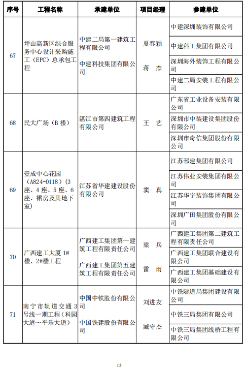
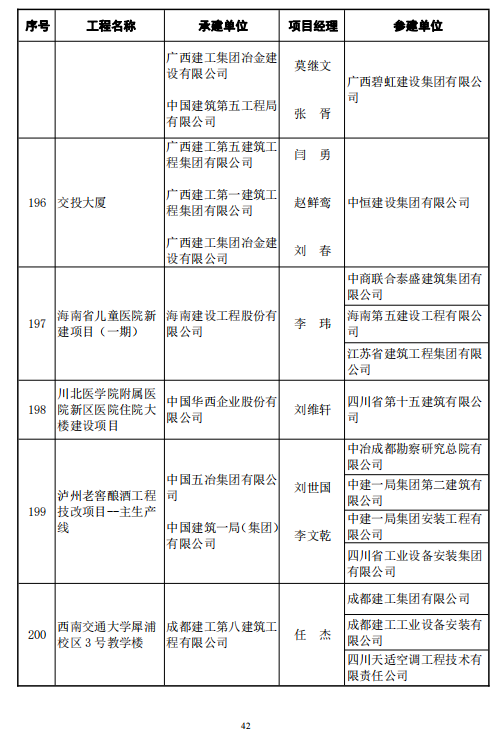
扫一扫获取 2020~2021年度中国建设工程鲁班奖(国家优质工程)获奖名单

